betwayÎ÷ººÄ·Áª¹ÙÍø
0791-83983112/0791-83955307
Ê×Ò³
×ß½übetwayÎ÷ººÄ·Áª¹ÙÍø
betwayÎ÷ººÄ·Áª¹ÙÍø¼ò½é
×éÖ¯»ú¹¹
²¿·ÖÖ°ÄÜ
Éú³¤Àú³Ì
×ÊѶÖÐÐÄ
Ïòµ¼¾ì×¢
¼¯ÍŶ¯Ì¬
ϲ㶯̬
Çå¾²Éú²ú
ÊÓÆµÖÐÐÄ
ÓªÒµÁìÓò
Σº¦ÆÀ¹À
¶¼»á½¨Éè
·¿²ú¿ª·¢
Ͷ×ÊÈÚ×Ê
×ʲú¹ÜÀí
µ³ÍލÉè
µ³½¨
ÍŽ¨
¹¤»á
Ô˶¯×¨Ìâ
¼Í¼ì¼à²ì
Á®Õþ½¨Éè
ÆÕ·¨×¨À¸
Ðŷþٱ¨
Õбê²É¹º
Õбêͨ¸æ
Öб깫ʾ
×ʲúÕÐ×â
ÆóÒµÎÄ»¯
ÎÄ»¯¸ÙÒª
ÆóÒµÐû´«Æ¬
¾«ÉñÎÄÃ÷½¨Éè
ºé·ÏÈ·æ¡¤ÔÆÑ§ÌÃ
ÁªÏµbetwayÎ÷ººÄ·Áª¹ÙÍø
ÁªÏµ·½·¨
È˲ÅÕÐÆ¸
Ê×Ò³
×ß½übetwayÎ÷ººÄ·Áª¹ÙÍø
betwayÎ÷ººÄ·Áª¹ÙÍø¼ò½é
×éÖ¯»ú¹¹
²¿·ÖÖ°ÄÜ
Éú³¤Àú³Ì
×ÊѶÖÐÐÄ
Ïòµ¼¾ì×¢
¼¯ÍŶ¯Ì¬
ϲ㶯̬
Çå¾²Éú²ú
ÊÓÆµÖÐÐÄ
ÓªÒµÁìÓò
Σº¦ÆÀ¹À
¶¼»á½¨Éè
·¿²ú¿ª·¢
Ͷ×ÊÈÚ×Ê
×ʲú¹ÜÀí
µ³ÍލÉè
µ³½¨
ÍŽ¨
¹¤»á
Ô˶¯×¨Ìâ
¼Í¼ì¼à²ì
Á®Õþ½¨Éè
ÆÕ·¨×¨À¸
Ðŷþٱ¨
Õбê²É¹º
Õбêͨ¸æ
Öб깫ʾ
×ʲúÕÐ×â
ÆóÒµÎÄ»¯
ÎÄ»¯¸ÙÒª
ÆóÒµÐû´«Æ¬
¾«ÉñÎÄÃ÷½¨Éè
ºé·ÏÈ·æ¡¤ÔÆÑ§ÌÃ
ÁªÏµbetwayÎ÷ººÄ·Áª¹ÙÍø
ÁªÏµ·½·¨
È˲ÅÕÐÆ¸
ÏÂÊô¹«Ë¾
Õбê²É¹º
-
Bidding
Õбêͨ¸æ
Öб깫ʾ
×ʲúÕÐ×â
Ê×Ò³
>
Õбê²É¹º
>
Õбêͨ¸æ
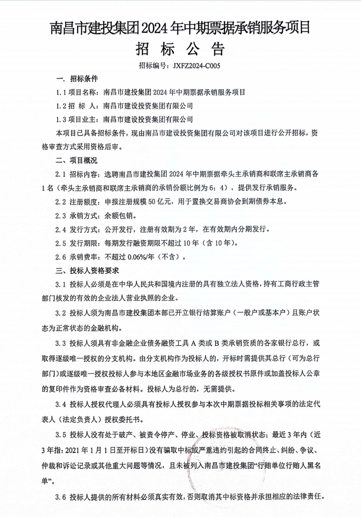
ÄϲýÊÐbetwayÎ÷ººÄ·Áª¹ÙÍø¼¯ÍÅ2024ÄêÖÐÆÚÆ±¾Ý³ÐÏú·þÎñÕбêͨ¸æ
ÈÕÆÚ£º2024-03-28
ÉÏһƪ£º
¹ãÖÝ·Ï´©¾©¾ÅÌú·ËíµÀ¹¤³Ì»ðµç×¡Õ¬Ð¡Çø4ºÅÂ¥ÎÄÎïÐÞ½¨ÒìµØ±£»¤¹¤³Ì¼Æ»®¼°ÎÄÎïÓ°ÏìÆÀ¹À±¨¸æÌåÀýÏîÄ¿Õбêͨ¸æ
ÏÂһƪ£º
ÖÇÄÜ»¯Èí¼þϵͳÕбêÏîÄ¿Õбêͨ¸æ
·µ»ØÁбíÒ³
OAϵͳ
¹Ù·½Î¢ÐÅ
ÔÚÏßÁôÑÔ
·µ»Ø¶¥²¿
ÍøÕ¾µØÍ¼